Усилитель мощности | На MOSFET до 1000 ватт | Микросхема
Уважаемые радиолюбители! Усилители 100% работоспособные. Все (ну или 99%) нюансы обозначены в комментариях ниже, накопленных за 5-и летнюю историю с момента публикации этой статьи. Есть подборка фото 250 Вт УНЧ из данной серии, которые любезно были выложены радиолюбителем Boris’ом. В комментариях есть видео работы — в частности, комментарий №706, найдите поиском по странице, предварительно раскрыв все комментарии после статьи ↓
Скачать архив с печатками в формате .lay, любезно предоставленными радиолюбителем Юрием (комментарий №791). По всем вопросам пишите на почту автора, указанную в комментарии.
Ранее мы публиковали схему УМЗЧ с выходной мощностью 1 кВт. Но тот усилитель мощности, хотя и крайне прост в изготовлении, имеет существенные недостатки. Они, пожалуй, перечеркивают все имеющиеся плюсы. Во-первых, интегральный тип существенно ухудшает качественные характеристики усилителя мощности.
Поэтому порадуем вас, уважаемые радиотехники, любители мощного звука и качественной звуковоспроизводящей аппаратуры, схемами транзисторного усилителя мощности. Все радиодетали доступны и популярны. А это значит, что при изготовлении печатной платы собрать представленные усилители мощности не составит труда, и обойдется недорого.
Все схемы представляют собой частные варианты классической схемы усилителя мощности на MOSFET. Что такое MOSFET? – спросят некоторые начинающие радиолюбители. Это английская аббревиатура. В полном виде MOSFET – это metall-oxide-semiconductor field effect transistor. А если по-русски, то это МОП-транзистор, а иначе полевой транзистор с изолированным затвором.
Кстати, в качестве неплохого справочного материала по полевым MOSFET ознакомьтесь с подборкой буклетов с характеристиками и возможными заменами.
Скачать
Общее описание усилителя мощности
Итак, как мы обозначили, схемы будет четыре. Все они типичные двухтактные усилители мощности на полевых транзисторах в оконечном каскаде. Применение мощных ключей на выходе является весомым аргументом. При огромной выходной мощности схемы усилителя показывают отличные результаты по коэффициенту нелинейных искажений и уровню шума. Качество собранных УМЗЧ высокое. КНИ не превышает 0,26% при 1000 ватт на выходе. А при 300 Вт составляет вообще 0,008%. Просто отлично! Усилитель мощности практически один и тот же. Изменяется только количество транзисторов в оконечном каскаде. Однако применение MOSFET требует высокого напряжения питания.
Усилитель мощности 1000 ватт
Что ж, перейдём к самому интересному. Начнем рассматривать схемы усилителя в порядке уменьшения их мощности. На повестке мощность в 1 кВт. Данный вариант больше подходит в качестве сценического, но точно не домашнего. Усилитель мощности рассчитан на нагрузку 4 Ом при напряжении питании до 100 вольт в плечо, но не более. Напряжение сети в 220 вольт не позволяет поднять его выше. Пожалуй, единственный минус усилителя и кроется в питании. Для разгона УМЗЧ на полную мощность нужен трансформатор минимум в 1250…1300 ватт! Такой источник питания получится в разы дороже всех радиодеталей и монтажа самого усилителя. Хотя, конечно, разумнее использовать импульсный блок питания.
Авторский вариант схемы усилителя мощности на 1000 ватт выглядит так:Но есть ещё модернизированный вариант:
Нетрудно заметить изменения как во входном каскаде, так и в оконечном.
Также из последней схемы усилителя мощности, по опыту радиолюбителей, можно убрать диод 1N4007. Но этот совет необходимо проверять эмпирически.
В выходных каскадах стоят мощные MOSFET IRFP240.
Купить MOSFET IRFP240 вы можете здесь.
Максимальные силовые характеристики их впечатляют. Максимально допустимое напряжение сток-исток и сток-затвор до 200 вольт. Сила тока на стоке 20 ампер, пиковая до 80 ампер. Но сильно зависит от нагрева. Поэтому IRFP240 требует хорошего, лучше принудительного, отвода тепла. Напряжение затвор-исток до +/-20 В. Максимальная рассеиваемая мощность до 150 ватт.
Также есть несколько топологий печатных плат усилителя мощности. Одна вытянутая, спроектированная по типу чертежа схемы. Другая более квадратная. Входной каскад расположен в центре платы. Используйте, которая больше подходит вам.
Добавлено: топологию печатной платы и расположение радиодеталей на ней можно скачать. Ее размеры 300×75 мм.
Вот фото практически готового усилителя мощности.
Вид платы со стороны монтажа:
Усилитель в сборе и радиатор:
Добавлено: вот ещё фото практически готового усилителя мощности по предствленной выше топологии печатной платы:
Готовый экземпляр на тестовом стенде:
А вот другой вариант печатной платы:
Его можно скачать в формате .PDF. Скачать
Усилитель мощности 500 ватт
Уменьшаем количество полевиков в каскаде до 12 (по 6 штук на плечо) и, соответственно, понижаем мощностные характеристики. Но напряжение питания по-прежнему +/-95 В. Мощность усилителя остается немалой, а КНИ уменьшается до 0,18%. Схема тоже не совсем однозначная. Если по накатанной применять MOSFET IRFP240, то получите 500 ватт.
Однако, опять же по советам радиолюбителей, при использовании вместо IRFP240 IRFP260 можно и из этой схемы усилителя выжать 1000 Вт. Так что вопрос остается дискуссионным. Хотя, судя по характеристикам полевика, при идентичном напряжении сток-исток и сток-затвор до 200 вольт, сила тока на стоке уже 46 ампер, пиковая до 184 ампер! А рассеиваемая мощность транзистора 280 Вт.
Купить MOSFET IRFP260 вы можете здесь.
На схеме указаны именно IRFP260.
Также стоит позаботиться о шунтирующем конденсаторе 220 пФ на MJE15035 и попробовать убрать диод 1N4007. В авторском варианте нагружается усилитель 8 Ом динамиком. Но, судя по отзывам, УМЗЧ хорошо ведет себя и при 4 Ом динамике.
Печатная плата для него имеет вид:
В итоге должно получиться следующее:
Усилитель мощности 250 ватт
Спустимся ближе к земле. Выходная мощность в 250 ватт уже не так режет ухо. Думаем, что многие радиолюбители предпочтут именно этот вариант транзисторного усилителя.
В нем применены 8 MOSFET IRFP240. Напряжение питания понижено до +/-70 В. Номинальная нагрузка 8 Ом. Радует уровень КНИ и шумов в 0,12% при номинальной выходной мощности в 250 Вт. Частотный диапазон предостаточно широк. Также не забываем про диод. Эксперимент вам в помощь. Печатная плата для рассматриваемого усилителя мощности имеет топологию:
Скачать в формате .
PDF.
После монтажа получается красивая конструкция:
А вот фото печатной платы с радиаторами для транзисторов предоконечного каскада:
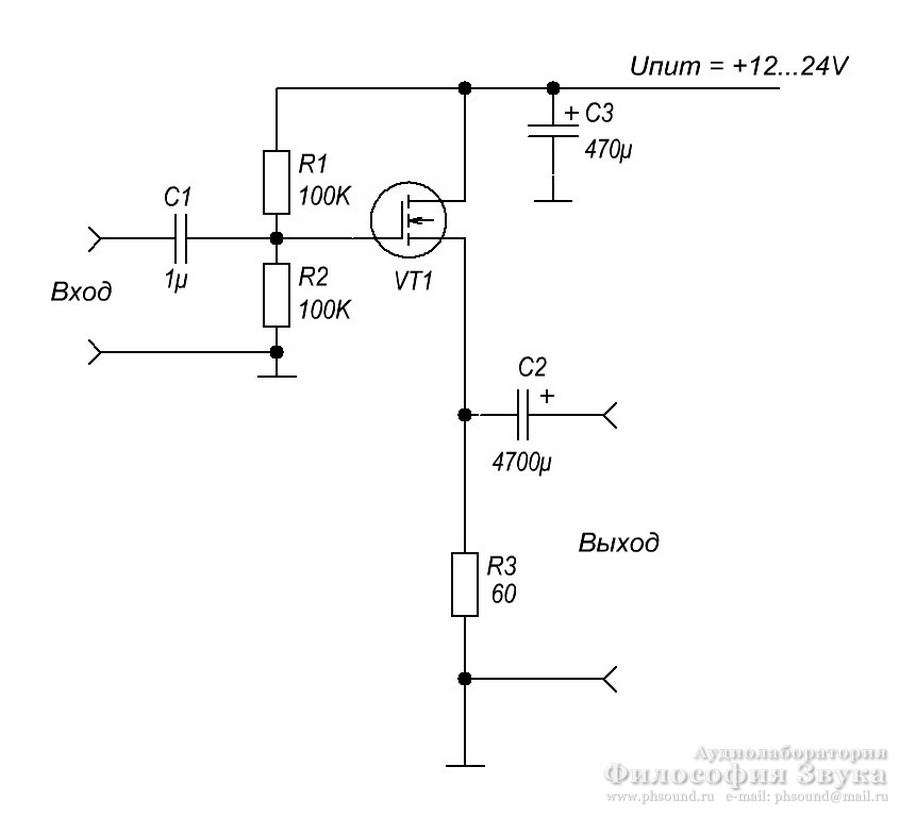
Усилитель мощности 125 ватт
Вот мы подошли к более приемлемой для большинства радиолюбителей и ценителей качественных акустических систем схеме усилителя мощности. Здесь применяются всего 4 MOSFET IRFP260. Конечно же, можно установить и IRFP240. Более того в базовом варианте усилителя именно эти МОПы и применяются. Так что, если будут проблемы с запуском УМЗЧ на IRFP260, то смело ставьте IRFP240. Стандартная нагрузка без каких-либо последствий 8 Ом. Напряжение понижаем до +/-50 вольт, что, естественно, не может не радовать. Т.е. 125 ваттный усилитель мощности более приземленный и реальный. А вот качественные показатели ещё выше. Даже при полной мощности КНИ равен 0,1%, а при 100 ваттах – 0,018%. Схема усилителя мощности на 125 Вт:
А вот монтаж печатной платы является частным случаем предыдущей. Просто из неё выкинуты четыре транзистора конечного каскада.
Вот что получилось в итоге:
А вот, как сказано выше, базовая схема усилителя мощности на MOSFET IRFP240:
Обратите внимание на замену биполярного BD139 на полевой IRF510 и некоторые изменения в номиналах радиодеталей.
Купить IRF510 вы можете здесь.
А вот и печатная плата для нее:
Это очень надёжный и простой усилитель мощности. Показывает отличные результаты даже при сложных условиях эксплуатации.
Подведение итогов
Итак, мы имеем четыре типовых схемы одно и того же усилителя мощности звуковой частоты на мощных полевиках. В их конструкциях существенных отличий нет. В качественных показателях, в частности КНИ+шумы, имеются небольшие девиации. Но зато по мощностным характеристикам и, соответственно, энергозатратам различие солидное. Стоит отметить, что собрав входной каскад единожды и повесив для начала по одному или по два МОПа, в дальнейшем вы сможете легко изменять выходные характеристики усилителя мощности добавлением полевых транзисторов в оконечный каскад.
В базовых схемах применяются MOSFET IRFP240. Однако многие радиолюбители рационализаторы пытаются модернизировать этот усилитель мощности, поставив IRFP250, IRFP260, убирая и заменяя некоторые радиодетали. Также указывается, что с IRFP260 могут возникнуть проблемы, т.к. у него повышенная ёмкость перехода. Но это можно проверить лишь опытным путем. Надеемся, что изложенный материал поможет вам собрать заветный усилитель мощности.
Многие радиодетали для усилителей вы можете купить здесь.
Обсуждайте в социальных сетях и микроблогах
Метки: УНЧ
Радиолюбителей интересуют электрические схемы:
Для усилителя мощности 250 ватт
Ламповый усилитель
Усилители на полевых транзисторах — Студопедия
В качестве примера рассмотрим RC–усилитель на полевом транзисторе с p-n–переходом, включенным с общим истоком (рис.
Рис. 9.13. Усилитель на полевом транзисторе
Напряжение uRи через резистор Rз передается на затвор. Так как ток затвора полевого транзистора пренебрежительно мал, падение напряжения на резисторе Rз практически равно нулю, поэтому uиз=uRи.
Рассмотренную схему обеспечения начального режима работы называют схемой с автоматическим смещением.
Пусть задан начальный ток стока (ICH= IИН) и начальное напряжение UИЗН между истоком и затвором.
Тогда резистор RИ следует выбрать из соотношения
.
Резистор RЗ обычно выбирают порядка 1 МОм.
Рассматриваемая схема обеспечения начального режима работы характеризуется повышенной стабильностью. Если по каким-либо причинам начальный ток стока IСН начнет увеличиваться, то это приведет к увеличению напряжений URИ и UИЗ, что будет препятствовать значительному увеличению тока ICН.
Модуль коэффициента усиления каскада в области средних частот определяется равенством
,
где S – статическая крутизна характеристики полевого транзистора, определяемая по справочникам.
Назначение конденсаторов С1, С2 и С4 аналогично назначению соответствующих конденсаторов RC–усилителя на биполярном транзисторе.
Частотные характеристики рассматриваемого усилителя подобны частотным характеристикам RC–усилителя на биполярном транзисторе.
Высококачественный усилитель для наушников на ОУ и полевых транзисторах
Мощные колонки это конечно хорошо, вот только не всегда есть возможность слушать музыку на такой громкости, часто приходится сидеть дома в наушниках, чтоб не беспокоить домашних. Но и тут можно получить прекрасный качественный звук, если собрать специальный УНЧ. Представляем усилитель для наушников самодельного производства на ОУ и полевых транзисторах. Усилитель выполнен в стерео варианте, то есть два канала и две платы.
Схема УНЧ для наушников на транзисторах и операционном усилителе
Схема минимально изменена относительно нарисованной — добавили конденсатор танталовый прямо у источника питания транзистора, а транзисторы установлены BD135 / 136. Микросхема стояла LF357, но позже выяснилось, что NE5534 играют намного лучше. Транзисторы, несмотря на большой радиатор, очень сильно нагреваются при работе (всё-таки А класс).
Блок питания находится на отдельной печатной плате.
Фильтрация составляет 2200 мкФ на плечо, трансформатор: TS15 / 41 с мощностью 15 Вт 0,5 А на канал. После фильтрации имеем источник питания +/- 15 В. При громкой басовой музыке, есть падение напряжения примерно до 13 В. Конечно если будете повторять — лучше взять более мощный. Потенциометр естественно ALPS.
На передней панели установлен выключатель сети, входной разъем и выходной, три светодиода индикаторных: два показывают напряжения сигнала симметричное (во время запуска оказалось, что исчезновение одного из напряжений вызывает немедленное сгорание транзисторов), третий загорается, когда поступает сигнал активации задержки запуска наушников (на реле).
Достоинства и недостатки УНЧ для наушников
Преимущества усилителя:
- Очень большая мощность
- Практически никакого шума
- Однозначно приятная игра
Недостатки усилителя:
- Довольно сильно нагревают транзисторы
- Не слишком много баса — нужна тонкомпенсация
Усилитель получился реально очень громкий, он не создает практически никакого шума, нет искажений, нет сетевого фона.
Другой аналогичный вариант схемотехнического решения можете посмотреть в этой статье.
Микроволны101 | Классы усилителей
Щелкните здесь, чтобы перейти на главную страницу усилителей
Новинка февраля 2016 года! Наши друзья из Keysight прислали нам ДРУГОЕ полезное видео (включая загружаемые инструменты и шаблоны) об усилителях. На этот раз Мэтт говорит о классах A, AB и B.
ВАХ транзистора
Кривые транзистора показаны на следующих двух рисунках. Во-первых, это полевой транзистор. Здесь источник тока управляется напряжением, что означает, что ток на входной клемме (затворе) практически отсутствует.
В случае биполярного устройства (такого как HBT) устройство действует как источник тока с регулируемым током.
Точка смещения, также известная как точка покоя «Q», является функцией напряжения (или тока) на входной клемме и напряжения на выходной клемме. Мы показали точки смещения для классов A, AB, B на кривой IV для сравнения.
Класс A
Class Работа с малым сигналом является линейной. Точка смещения находится на полпути между током насыщения и отсечкой.Когда вы слышите слова «блок усиления» или «линейный усилитель», подумайте о классе А. Выходной сигнал использует 100% формы входного сигнала.
класс B
В классе B транзистор проводит только один полупериод сигнала. Таким образом, при отсутствии возбуждения входным сигналом мощность постоянного тока, потребляемая в классе B, в идеале равна нулю для усилителя на полевых транзисторах и очень низка для биполярного усилителя. Теоретический максимальный КПД для класса B составляет 78,5%.
«Дополнительный усилитель» или двухтактный усилитель использует транзисторы противоположной полярности (PNP и NPN), которые работают с классом B, но все же обеспечивают полную форму волны.Искажение состоит в том, что каждый транзистор должен преодолевать пороговые напряжения, которые можно уменьшить с помощью цепи смещения на входе.
Класс AB
Здесь устройства смещены где-то между линейным (класс A) и классом B, возможно, на 25% от максимального тока IMAX. Это, безусловно, самая популярная точка смещения для усилителя мощности, предлагающая хороший компромисс между усилением, мощностью и эффективностью. Довольно часто коэффициент усиления твердотельного устройства уменьшается по мере приближения к точке смещения нулевого тока.
Вот видео, в котором все это объясняется более подробно (спасибо, Мэтт из Keysight!)
На практике точка смещения AB смещается (или самосмещается) под действием привода. Обычно между входной клеммой и ее источником питания имеется заметное сопротивление, поэтому в условиях сильного сигнала начинает течь постоянный ток либо из-за пробоя, либо из-за прямой проводимости. В обоих случаях точка смещения сместится в классе AB, точка смещения ближе к пробою, чем к..
.
класс C
Это похоже на класс B, но настроенная схема выводит из устройства только заданную частоту.
Класс E
Усилителикласса E используют цепи LC-резервуара, как усилители класса C, но в усилителе класса E активное устройство становится переключателем. Хотите узнать больше об усилителях мощности класса E? Посмотрите это видео от Keysight. Это займет менее 15 минут вашего времени, и на нем будут ссылки на образцы файлов, которые вы можете скачать.
Класс D и F также считаются «переключающими усилителями». Мы отложим это обсуждение на другой день, когда кто-нибудь захочет нам помочь!
Лекция 21: Переходные полевые транзисторы. Усилитель с повторителем источника
Полевые транзисторы (FET)
Полевые транзисторы (FET) Литература: Hayes & Horowitz (стр.
142-162 и 244-266), Rizzoni (главы 8 и 9) В полевом транзисторе (FET) ширина проводящего канала в полупроводнике и ,
Полевые транзисторы
506 19 Принципы работы полевых транзисторов в электронике 191 Типы полевых транзисторов 193 Принципы и работа полевого транзистора с полевым транзистором 195 Важность полевого транзистора с полевым транзистором 197 в качестве усилителя 199 Существенные особенности
ПодробнееХарактеристики и усилители BJT
БЮТ-характеристики и усилители Мэтью Беклер beck0778 @ umn.edu EE2002 Lab Section 003 2 апреля 2006 г. Аннотация В качестве основного компонента в конструкции усилителя свойства биполярного переходного транзистора
ПодробнееУСИЛИТЕЛЬ НА JFET С ОБЩИМ ИСТОЧНИКОМ
ЭКСПЕРИМЕНТ 04 Цели: Теория: 1.
Оценить усилитель с общим источником, используя эквивалентную модель слабого сигнала. 2. Узнать, что влияет на усиление напряжения. Самосмещенный n-канальный полевой транзистор JFET с AC
Лекция 27: Смесители.Gilbert Cell
Whites, EE 322 Лекция 27 Страница 1 из 9 Лекция 27: Смесители. Смесители клеток Гилберта изменяют частотный спектр входного сигнала. Это важный компонент электрической связи (беспроводной или иной)
ПодробнееБиполярные переходные транзисторы
Биполярные переходные транзисторы Физическая структура и символы NPN Эмиттер (E) n-тип Область эмиттера p-тип Базовая область n-тип Коллекторная область Коллектор (C) B C Переход эмиттер-база (EBJ) База (B) (a) Коллектор-база
ПодробнееПиковый ограничитель звука на полевых транзисторах
1 Пиковый ограничитель аудиосигнала на полевых транзисторах W.
Маршалл Лич младший, профессор Технологического института Джорджии, Школа электротехники и вычислительной техники Атланта, Джорджия 30332-0250 США, электронная почта: [email protected] Copyright
3.4 — ДИФФЕРЕНЦИАЛЬНЫЕ УСИЛИТЕЛИ BJT
Дифференциальные усилители BJT (6/4/00) Page 1 3.4 ДИФФЕРЕНЦИАЛЬНЫЕ УСИЛИТЕЛИ BJT ВВЕДЕНИЕ Цель Цель данной презентации: 1.) Определить и охарактеризовать дифференциальный усилитель.) Показать
ПодробнееОсновы биполярных переходных транзисторов
Кеннет А. Кун, 29 сентября 2001 г., ред. 1 Введение Биполярный транзистор (BJT) — это трехслойное полупроводниковое устройство с конструкцией NPN или PNP. Обе конструкции имеют одинаковые
ПодробнееMAS.836 КАК СДВИГАТЬ OP-AMP
МАС.836 КАК СДВИГАТЬ ЦЕПИ ОУ-УСИЛИТЕЛЯ OP-AMP: Смещение в электронной схеме описывает рабочие характеристики установившегося режима без подачи сигнала.
В схеме операционного усилителя рабочая характеристика
Транзисторные усилители
Physics 3330 Эксперимент № 7, осень 1999 г. Транзисторные усилители Назначение Целью этого эксперимента является разработка биполярного транзисторного усилителя с коэффициентом усиления по напряжению минус 25.Усилитель должен принимать вход
ПодробнееУсилитель с общим эмиттером
Усилитель с общим эмиттером A. Перед тем, как мы начнем Как следует из названия этой лабораторной работы, эта лабораторная работа посвящена разработке усилителя с общим эмиттером, и на данном этапе лабораторного курса это преждевременно, на мой взгляд,
Подробнееg fs R D A V D g os g os
Методы смещения полевого транзистора AN12 Введение Инженеры, не знакомые с надлежащими методами смещения, часто проектируют усилители на полевых транзисторах, которые излишне чувствительны к характеристикам устройства.
Один из способов получить
Смещение делителя напряжения
Смещение делителя напряжения ENGI 242 ELEC 222 BJT Смещение 3 Для конфигураций смещения делителя напряжения Нарисуйте эквивалентную входную цепь Нарисуйте эквивалентную выходную цепь Запишите необходимые уравнения KVL и KCL Определите
ПодробнееАНАЛОГОВАЯ И ЦИФРОВАЯ ЭЛЕКТРОНИКА
АНАЛОГОВАЯ И ЦИФРОВАЯ ЭЛЕКТРОНИКА Преподаватель курса: Номер курса: PH-218 3-1-0-8 Dr.A.P. Vajpeyi E-mail: [email protected] Номер комнаты: # 305, Отделение физики, Индийский технологический институт, Гувахати,
ПодробнееГЛАВА 2 УСИЛИТЕЛЬ МОЩНОСТИ
CHATER 2 OWER AMLFER 2.0 Введение Основными характеристиками усилителя являются линейность, КПД, выходная мощность и усиление сигнала. В целом, между этими характеристиками есть компромисс.
Для
Схемы усилителя BJT
Схемы усилителя JT Поскольку мы разработали различные модели для сигналов D (простая модель большого сигнала) и сигналов A (модель малого сигнала), анализ схем JT выполняется следующим образом: Анализ смещения D:
ПодробнееБиполярные транзисторные усилители
Physics 3330 Эксперимент № 7 Осень 2005 г. Биполярные транзисторные усилители Назначение Целью этого эксперимента является создание биполярного транзисторного усилителя с усилением по напряжению минус 25.Усилитель должен
ПодробнееМОП-транзистор
MOSFET-транзистор Основным активным компонентом всех кремниевых микросхем является MOSFET-металлооксидный полупроводниковый полевой транзистор. Схематическое обозначение G Затвор S Источник D Сток Напряжение на затворе управляет
ПодробнееПолевые транзисторы и шум
Physics 3330 Эксперимент № 8 Осень 2005 г.
Полевые транзисторы и шум Цель В этом эксперименте мы вводим полевые транзисторы.Мы измерим выходные характеристики полевого транзистора, а затем построим
Операционный усилитель — IC 741
Операционный усилитель — IC 741 Tabish, декабрь 2005 г. Цель: изучить работу операционного усилителя 741 путем проведения следующих экспериментов: (a) Измерение входного тока смещения (b) Входное смещение
ПодробнееРисунок 1: Усилитель с общей базой.
Базовая схема усилителя с общей базой На рис. 1 показана принципиальная схема одноступенчатого усилителя с общей базой. Задача состоит в том, чтобы найти коэффициент усиления по напряжению слабого сигнала, входное сопротивление и выход
. ПодробнееСхемы усилителя BJT
Схемы усилителя JT Поскольку мы разработали различные модели для сигналов D (простая модель большого сигнала) и сигналов A (модель малого сигнала), анализ схем JT выполняется следующим образом: Анализ смещения D:
ПодробнееСмещение в усилителях MOSFET
Смещение в усилителях с МОП-транзисторами Смещение: создание схемы для установления желаемых напряжений и токов постоянного тока для работы усилителя.
Четыре распространенных способа :.Смещение путем фиксации GS. Смещение фиксированием
Синтетический выпрямитель с нулевым падением напряжения
Синтетический выпрямитель с нулевым падением напряжения Вратислав Михал Технологический университет Брно, кафедра теоретической и экспериментальной электротехники, Колейни 4/2904, 612 00 Брно Чешская Республика [email protected],
ПодробнееБИПОЛЯРНЫЕ ПЕРЕХОДНЫЕ ТРАНЗИСТОРЫ
ГЛАВА 3 БИПОЛЯРНЫЕ ПЕРЕХОДНЫЕ ТРАНЗИСТОРЫ Биполярный переходной транзистор, BJT, представляет собой цельный кремниевый элемент с двумя встречно расположенными PN переходами.Однако это не может быть сделано с двумя независимыми друг от друга
. ПодробнееОтчет о применении …
Отчет о применении SNVA408B, январь 00 г.
Редакция от 3 апреля. AN-994 Разработка конструкции современных повышающих преобразователей с контролем МО … РЕЗЮМЕ В этом примечании к применению представлена стандартная схема действующего стандарта МОЭ
УСИЛИТЕЛИ ОПЕРАЦИОННЫЕ.о / п
ОПЕРАЦИОННЫЕ УСИЛИТЕЛИ 1. Если входной сигнал схемы, показанной на рисунке, является синусоидальной волной, на выходе будет i / p o / p a. Синусоидальная выпрямленная полуволновая волна b. Полноволновая выпрямленная синусоида c. Треугольная волна d. A
ПодробнееКонфигурации схемы BJT
Конфигурации схемы BJT V be ~ ~ ~ v s R L v s R L V Vcc R s cc R s v s R s R L V cc Общая база Общий эмиттер Общий коллектор Общий коэффициент усиления по току эмиттера BJT Вольт-амперные характеристики V CE,
ПодробнееОсновы микроэлектроники
Основы микроэлектроники h2 Почему микроэлектроника? h3 Основы физики полупроводников h4 Диодные схемы h5 Физика биполярных преобразователей H5 Биполярные усилители H6 Физика МОП-транзисторов H7 MOS
ПодробнееДиоды и транзисторы
Диоды Для чего мы используем диоды? Диоды и транзисторы защищают схемы, ограничивая напряжение (отсечение и фиксирование), превращают переменный ток в постоянный (выпрямитель напряжения) умножители напряжения (например.
г. двойное входное напряжение)
Полупроводники, диоды, транзисторы
Полупроводники, диоды, транзисторы (Хорст Валь, презентация QuarkNet, июнь 2001 г.) Электропроводность! Энергетические зоны в твердых телах! Зонная структура и проводимость Полупроводники! Собственные полупроводники!
ПодробнееЛучшая цена усилитель с транзистором — Отличные предложения усилителя с транзистором от глобального усилителя от продавцов транзисторов
Отличные новости !!! Вы попали в нужное место для усилителя с транзистором.К настоящему времени вы уже знаете, что что бы вы ни искали, вы обязательно найдете это на AliExpress. У нас буквально тысячи отличных продуктов во всех товарных категориях. Ищете ли вы товары высокого класса или дешевые и недорогие оптовые закупки, мы гарантируем, что он есть на AliExpress.
Вы найдете официальные магазины торговых марок наряду с небольшими независимыми продавцами со скидками, каждый из которых предлагает быструю доставку и надежные, а также удобные и безопасные способы оплаты, независимо от того, сколько вы решите потратить.
AliExpress никогда не уступит по выбору, качеству и цене. Каждый день вы будете находить новые онлайн-предложения, скидки в магазинах и возможность сэкономить еще больше, собирая купоны. Но вам, возможно, придется действовать быстро, поскольку этот лучший усилитель с транзистором вскоре станет одним из самых востребованных бестселлеров. Подумайте, как вам будут завидовать друзья, когда вы скажете им, что купили усилитель с транзистором на AliExpress.Благодаря самым низким ценам в Интернете, дешевым тарифам на доставку и возможности получения на месте вы можете еще больше сэкономить.
Если вы все еще не уверены в усилителе с транзистором и думаете о выборе аналогичного товара, AliExpress — отличное место для сравнения цен и продавцов. Мы поможем вам разобраться, стоит ли доплачивать за высококачественную версию или вы получаете столь же выгодную сделку, приобретая более дешевую вещь.И, если вы просто хотите побаловать себя и потратиться на самую дорогую версию, AliExpress всегда позаботится о том, чтобы вы могли получить лучшую цену за свои деньги, даже сообщая вам, когда вам будет лучше дождаться начала рекламной акции. и ожидаемая экономия.AliExpress гордится тем, что у вас всегда есть осознанный выбор при покупке в одном из сотен магазинов и продавцов на нашей платформе. Реальные покупатели оценивают качество обслуживания, цену и качество каждого магазина и продавца.Кроме того, вы можете узнать рейтинги магазина или отдельных продавцов, а также сравнить цены, доставку и скидки на один и тот же продукт, прочитав комментарии и отзывы, оставленные пользователями.
Каждая покупка имеет звездный рейтинг и часто имеет комментарии, оставленные предыдущими клиентами, описывающими их опыт транзакций, поэтому вы можете покупать с уверенностью каждый раз. Короче говоря, вам не нужно верить нам на слово — просто слушайте миллионы наших довольных клиентов.
А если вы новичок на AliExpress, мы откроем вам секрет.Непосредственно перед тем, как вы нажмете «купить сейчас» в процессе транзакции, найдите время, чтобы проверить купоны — и вы сэкономите еще больше. Вы можете найти купоны магазина, купоны AliExpress или собирать купоны каждый день, играя в игры в приложении AliExpress. Вместе с бесплатной доставкой, которую предлагают большинство продавцов на нашем сайте, вы сможете приобрести усилитель с транзистором по самой выгодной цене.
У нас всегда есть новейшие технологии, новейшие тенденции и самые обсуждаемые лейблы.
На AliExpress отличное качество, цена и сервис всегда в стандартной комплектации. Начните лучший опыт покупок прямо здесь.
Транзистор
Транзистор Узнать
и исследовательские транзисторы, наука, химия, биология, физика, математика, астрономия,
электроника и многое другое.
101science.com — ПОРТАЛ интернет-науки
на более чем 20 000 научных сайтов. Этот сайт БЕСПЛАТНЫЙ!
ВЫБЕРИТЕ ТЕМУ ТРАНЗИСТОРА ИЗ СПИСКА
Пожалуйста
посетите наш 101
Научный магазин
+++++++++++++++++++++++++++++++++++++++++++
Транзистор Рассказ —
«Транзистор был вероятно, самое важное изобретение 20 века, и история За изобретением стоит одно столкновение эго и совершенно секретное исследование.»
На этом рисунке показан верстак
Джон Бардин и Уолтер Браттейн из Bell Laboratories.
Они должны были
проводить фундаментальные исследования кристаллических поверхностей. Результаты экспериментов
были не очень хороши, и ходят слухи, что их босс Уильям
Шокли был близок к отмене проекта. Но в 1947 г.
в одиночку они перешли на использование исключительно чистых материалов. Осенило
им, чтобы они могли построить схему, изображенную на картинке.Это был рабочий
усилитель звука! Джон и Уолтер подали патент на первую работу
точечный транзистор. Шокли был в ярости, взял их работу и
изобрел переходной транзистор и через 9 дней подал на него патент. Все трое разделили Нобелевскую премию.
Бардин и Браттейн продолжили исследования (и Бардин позже выиграл еще один
Нобель). Шокли ушел, чтобы основать компанию по производству полупроводников в Пало-Альто. Это
свернули, но его сотрудники продолжили изобретать интегральную схему (
«чип») и основать корпорацию Intel.К 1960 году все важные компьютеры
использовали транзисторы для логики и ферритовые сердечники для памяти.
Микросхемы памяти
заменил сердечник в 1970-х.
1. ВВЕДЕНИЕ — Транзистор — это небольшое электронное устройство, которое
может вызвать изменения в большом электрическом выходном сигнале небольшими изменениями в
небольшой входной сигнал. То есть слабый входной сигнал можно усилить (сделать
сильнее) транзистором. Например, очень слабые радиосигналы в
воздух может улавливаться проволочной антенной и обрабатываться транзисторными усилителями
пока они не станут достаточно сильными, чтобы их могло слышать человеческое ухо.Транзистор
состоит из трех слоев полупроводникового материала кремния или германия.
Примеси добавляются к каждому слою для создания определенного электрического положительного или
отрицательно заряженное поведение. «P» означает положительно заряженный
слой, а «N» — отрицательно заряженный слой. Транзисторы
либо NPN, либо PNP в конфигурации слоев. Здесь нет
особая разница здесь, кроме полярности напряжений, которые должны быть
применяется, чтобы транзистор работал.
Слабый входной сигнал подается на
центральный слой называется основанием и обычно относится к земле, которая
также подключен к нижнему слою, называемому эмиттером.Больший выход
сигнал снимается с коллектора, также с привязкой к земле и эмиттеру.
Требуются дополнительные резисторы и конденсаторы вместе как минимум с одним DC.
источник питания в комплекте с транзисторным усилителем. У тебя должно быть
уже изучил основные разделы по электричеству и базовой электронике этого
веб-сайт и хорошо разбираетесь в том, как резисторы и конденсаторы
воздействуют на электрические цепи. Типичный транзисторный усилитель
показано ниже.
Введение в транзистор:
Кремниевый биполярный транзистор — ОСНОВЫ — смотрите видео.
Подробные ссылки на транзисторы
http://www.williamson-labs.
com
Как работает биполярный переключающий транзистор. Смотреть видео. Часть 1
Транзисторный видео — Часть 2
Как на самом деле работают транзисторы http: // amasci.
com / amateur / transis.html
ПУСК ЗДЕСЬ: Введение к транзистору: http://www.4p8.com/eric.brasseur/vtranen.html
Превосходное введение в транзисторы http://www.kilowattclassroom.com/Archive/Transistor.pdf
Транзистор Схемы: Разъяснил! http://www.electronicsexplained.co.uk/transistor_circuits.htm
EngPlanet: Основы полупроводников — http://www.engplanet.com/redirect.HTML? 2436
EngPlanet: перекресток p-n — http://www.engplanet.com/redirect.html?2437
EngPlanet: Биполярный транзистор — http://www.engplanet.com/redirect.html?2435
Транзистор
Каталог радио
(Альдо Андреани) http://sites.google.com/site/aldoandr/
(Прекрасный ресурс для получения информации о транзисторе.)
Ссылки с: http://courses.ncsu.edu:8020/ece480/common/htdocs/
Полезные транзисторные ссылки:
Основы
Кристалл
Структура
Физические свойства
Полупроводник
Физика
Физические свойства в
деталь
Электрические свойства
полупроводников
p-n переход
МОП-структура
металл-полупроводник
Соединения
Java-апплеты
Иллюстрации
Другие апплеты полупроводников
Транзистор Учебники
Список
учебных пособий по полупроводникам http: // www.
americanmicrosemi.com/information/tutorial/
2. ТИПИЧНАЯ ЦЕПЬ ТРАНЗИСТОРА — Это схема кремниевого транзистора, показывающая типовые значения напряжения. Когда прямое напряжение базы / эмиттера составляет от 0,6 до 0,7 В, транзистор кремниевый. Германиевые транзисторы будут иметь прямое напряжение смещения база / эмиттер от 0,2 до 0,3 В Это кремниевый транзистор, потому что 2,6 вольта на базе минус 1,9 вольта на эмиттере равны прямое смещение 0,7 В, указывающее на кремниевый транзистор.
На этом этапе у вас должно быть больше вопросов
и хотите узнать больше о том, как работают транзисторные схемы, как спроектировать свой
собственные транзисторные схемы и сборка электронного оборудования. Следовательно; то
Следующим шагом будет изучение материала по следующим ссылкам. Из
это исследование вы будете на пути к тому, чтобы узнать больше о транзисторных усилителях
устройство смещения, важность согласования импеданса, транзистор
технические характеристики и параметры транзистора.
Типовые схемы транзисторов RF http: // www.tpub.com/neets/book8/31g.htm
Основы проектирования схем: http://analyzethat.net/electrical_engineering.php
ВЧ-схемы связи http://www.tpub.com/neets/book8/31f.htm
Схемы http://www.mitedu.freeserve.co.uk/Circuits/cctindex.html
Как читать схемы http://www.angelfire.com/ab2/BEAM/info/help.html
Транзисторные схемы — http: // users.pandora.be/educypedia/electronics/circuits.htm
— http://www.discovercircuits.com/T/transistor.htm
Примеры из http://users.ece.gatech.edu/~mleach/ece3050/
ТРАНЗИСТОР ЦЕПИ
Транзистор
Схемы
Схемы на нескольких транзисторах
Откройте для себя
Схемы — схемы транзисторов Транзистор
Схема
Транзистор
Схемы
4QD-ORG
перенаправление файла
Пример
Транзисторные схемы
учебная энциклопедия, электронные учебные материалы
BJT
Схема транзистора
Transistor
Схемы
Vintage
Ремонт и восстановление радиоприемника — схемы транзисторов и транзисторы
Электроника
Разъяснил
фото
схема транзистора на GlobalSpec
[PDF] Два
Схема транзистора заменяет IC
.
базовый транзисторный усилитель транзистор
Схема http: // www.sfe-dcs.com/NewStuff/NewFiles.html
—
Схема двухтранзисторного усилителя с обратной связью
—
Транзисторный активный фильтр верхних частот
—
Ограничитель тока транзисторный для блоков питания
| TranConf | 68Кб | Транзистор Конфигурации и как их идентифицировать |
| TranConf_c | 92Кб | Некоторые цвет добавлен в TranConf |
| ТРАНСКТЫ | 95 КБ | Банка вы правильно определили эти схемы и функции транзисторов? |
| ТранПроб | 42Кб | Решить
подробно эта проблема схемы транзистора.![]() |
| Tran2Stge | 74Кб | Решить Проблема с этой двухкаскадной транзисторной схемой |
Винтаж
Схемы транзисторных радиоприемников — Схемы — Обслуживание
Компоновка: базовая схема уровней транзисторов Учебное пособие по транзистору
для светодиодов и транзисторов
[PDF] Компьютерный
Схема проекта в VLSI Design Co 3/8
Помощь
Откройте для себя
Схемы — Схемы усилителя — Аудиосхемы
Press
Релиз — Concept Engineering добавляет T-образный двигатель
уровня транзисторов
— Схема генератора транзисторного уровня
Furby
Схема
УСТРОЙСТВА
Диоды
Разные
Типы диодов
Биполярный транзистор
MOSFET
The JFET
The
IGBT
Тиристоры
Java
Апплет: диод
Java
Апплет: BJT
Java
Апплет: MOSFET
ИЗГОТОВЛЕНИЕ
[PDF] PNP
Производство транзисторов
Molecular
Выражения: электричество и магнетизм — Интерактивный
[PDF] Биполярный
Si-Ge
Чип
Коллекция — TI Transistor Fabrication Display
Inventing
Новые продукты / изобретения: «Изготовление транзисторов
Эффект близости
электронно-лучевая литография для одноэлектронных устройств
Engineering,
Инновации и дизайн
Technology
Проблемы для 100-нм и более высоких транзисторов и
nMOSFET
Изготовление транзистора
изготовление — Поиск в Google
[DOC] Ga2O3
Нанопроволока: исследования изготовления полевых транзисторов и электрического транспорта
TSMC соответствует требованиям
Система ворот Applied Materials для его
The
Коллекция чипов — ТОЛЬКО изображения Texas Instruments
[PDF] High
напряжение пробоя AlGaN-GaNHEMT, достигаемое многократным полем
NRL —
Изготовление транзистора с быстрым выключением путем соединения пластин
Presentations
FET3
Apple —
PowerPC G5 — IBM Fabrication Process
Styrenic
полимеры как диэлектрики затвора для пентацена полевой
признано
Документ HTML
The
Производственный процесс
Рост кристаллов
Окисление
кремния
Фотолитография
Допирование
Процесс
Тонкий
Нанесение пленки
Производство
соединения P-N
Изготовление
устройств MOS
Java
Апплет для создания полевого транзистора
Java
Апплет для создания полевого транзистора и BJT
Java
Апплет для создания пары транзисторов CMOS
ТРАНЗИСТОРНЫЕ УСИЛИТЕЛИ
Усилители
Подробное описание линейных усилителей
[PDF] Транзистор
Усилители
Аудио
Усилители
Транзисторный усилитель — страница 1
усилитель с общим коллектором — Глава 4: БИПОЛЯРНЫЙ ПЕРЕХОД
[PDF] Дифференциальный
транзисторные усилители
Подход
Обеспечивает малошумящие усилители
THE
ТРАНЗИСТОР КАК УСИЛИТЕЛЬ НАПРЯЖЕНИЯ
THE
БАЗОВЫЙ ТРАНЗИСТОРНЫЙ УСИЛИТЕЛЬ-Cont.
[PDF] Биполярный
Транзисторные усилители
Лаборатория
11 — Транзисторные усилители
[PDF] Два
Сценический транзисторный усилитель звука
Клапан
Усилители
WiMo:
УКВ транзисторный усилитель
БАЗОВЫЙ
УСИЛИТЕЛЬ ТРАНЗИСТОРА
Клапан
звук — Википедия, бесплатная энциклопедия
MSN
Encarta — Мультимедиа — Рисунок 2: Усилитель на NPN-транзисторе
Усилители
для серводвигателей постоянного тока — Учебное пособие — Библиотека разработки
Elsevier.com
— Радиочастотные транзисторы
[PDF] EE
8395 СВЧ транзисторные усилители Информация о курсе
УКАЗАТЬ
— Статья о Tubes vs.Транзисторы — Часть I
ТРАНЗИСТОРНЫХ ПРОЕКТОВ ВЫ МОЖЕТЕ ПОСТРОИТЬ
Тестирование транзисторов
- В цепи тестирование — http://www.geofex.com/fxdebug/trantest.htm
- Меры предосторожности — http://www.tpub.com/neets/book7/25h.htm
- Полупроводник
Тестирование и трассировщики кривых
http://www.
repairfaq.org/sam/semitest.htm - Тестирование диоды и транзисторы — http: // www.elexp.com/t_test.htm
- Тестирование транзисторы 1 — http://wollongong.apana.org.au/~ben/info/testing.html
- Тест с ВОМ — http://hyperphysics.phy-astr.gsu.edu/hbase/electronic/trantest.html
- Тестирование с цифровым мультиметром или ВОМ — http://www.anatekcorp.com/qdmmvom.htm
- Устранение неполадок — http://www.reprise.com/host/tektronix/workbench/default.asp
- Устранение неполадок советы — Tektronix — http: // www.reprise.com/host/tektronix/workbench/transistor.asp
- Тестер транзисторов, который вы можете построить — http://sound.westhost.com/project31.htm
: http://analyzethat.net/electrical_engineering.php
—
Как понять или спроектировать схемы на транзисторах.
- В Проектирование схем транзисторов — http://www.interq.or.jp/japan/se-inoue/e_dance26.htm
- ДПТ Расчеты транзисторных схем http://www.ele.auckland.ac.nz/archives/design/tools/ampfet.htm
- Дарлингтон Схемы — http://radon.eecs.berkeley.edu/~hodges/DarlingtonCircuit.pdf
- Все о SPICE http://bwrc.eecs.berkeley.edu/classes/icbook/spice/
- Аудио Дизайн усилителя — http://www.angelfire.com/ab3/mjramp/pagefour.html
- Базовый Описание схем — http: // www.Phys.ualberta.ca/~gingrich/phys395/notes/node77.html
- BJT Bias Circuit Design http://www.mitedu.freeserve.co.uk/Design/bjtbias.htm
- Сборка 1 транзисторный FM-передатчик — http://www.somerset.net/arm/fm_only_one_transistor_radio.html
- ЦЕПЬ ДИЗАЙН — Смотрите нашу новую схему Страница ДИЗАЙНА.
- Муфта
схемы — http://www.
mitedu.freeserve.co.uk/Design/coupling.htm - Дизайн Идеи — http: // www.hagtech.com/ideas.html
- Дизайн на дискретных транзисторах — http://www.dself.demon.co.uk/discrete.htm
- Схемы BJT http://www.ele.auckland.ac.nz/info/techos/design/tools/ampfet.htm
- отрицательный Обратная связь — http://www.mitedu.freeserve.co.uk/Design/lazarnfb.htm
- Серенада 5 — Бесплатное программное обеспечение http://www.courtah.net/
- Серенада SV — Бесплатное программное обеспечение http: // www.ansoft.com/about/academics/sersv/index.cfm
- Транзистор в качестве коммутатора — http://www.mitedu.freeserve.co.uk/Design/bjtsw.htm
- Транзистор Смещение http://www.amwireless.com/archives/2001/v13n4/v13n4pg30.pdf
- Транзистор Схемотехника http://www.dself.demon.co.uk/discrete.htm
- Транзистор
Операция http://www.
v-sector.com/~et/theory/transistor_operation.php - СПЕЦИЯ Входные файлы схемы транзистора http: // www.macs.ee.mcgill.ca/~roberts/SPICE/SPICE_Decks/spicedecks_ed1_index.html
- СПЕЦИЯ Моделирование транзисторов http://www.seas.upenn.edu/~jan/spice/spice.transistor.html
- Транзистор Параметры h и Y http://www.gensemi.com/appnotespdf/SmSigAppnote3.pdf
- Полупроводник Java-апплеты — ОТЛИЧНЫЙ САЙТ !! http://jas2.eng.buffalo.edu/applets/
- Разное Электронные калькуляторы для электроники http: // www.qsl.net/yo5ofh/data_sheets/amateur%20radio%20computer.htm
- бежевый Программное обеспечение для моделирования мешков http://www.beigebag.com/
- eSketch Программное обеспечение для электронного моделирования http://www.schematica.com/
AppCAD Версия 3.0.2 уже доступна!
[PDF] Дарлингтон ~ s Вклад в разработку схем транзисторов — схемы
NTSC Телевидение
Откройте для себя Схемы — схемы транзисторов
[PDF] СВЧ Схема транзистора
Схема транзистора смещения с обратной связью по току
Пример Схема транзистора
Solid Учебное пособие по государственным схемам, примечания, материалы для загрузки @ OneSmartClick.Com
[PDF] ЭЛЕКТРОННЫЙ КОНСТРУКЦИЯ 3
ТРАНЗИСТОР S — ПАРАМЕТРЫ
[PDF] Рабочий
с S-параметрами транзистора
[PDF] S-параметр
Основы для инженеров по моделированию Описание двухпортового
MM модуля S-параметров
[PDF] Agilent AN 154
Разработка S-параметров
Применение
S-параметры в конструкции усилителя
[PDF] ECE
202A Лабораторное задание №1: Конструкция усилителя с биполярной обратной связью.Due
[PDF] Межсоединение
Моделирование массивов копланарных транзисторов HBT
Файлы
Подход
Увеличивает усиление усилителя
[PDF] ВЫБОР
ТРАНЗИСТОР ЗАМЕНА
[PDF] ADiT
с моделированием S-параметров в качестве высокочастотного конструктивного решения
Infineon
Technologies AG — Продукция- ~ SIEGET45 RF-Bipolar NPN
[PDF] Новинка
Модель LDMOS предоставляет мощную библиотеку транзисторов, часть 1
Small Signal FET / HEMT
Modeling-CAMFET
[PDF] Нелинейный
Моделирование MESFET
с почти постоянной крутизной [PDF] A
новая интерпретация параметров транзистора полюсами и
[PDF] ECE202A
Набор задач № 2: Моделирование устройств и простая широкополосная связь.
[PDF] Улучшения
на модели полевого МОП-транзистора для нелинейного радиочастотного моделирования
[PDF] Ограничения
Самовыравнивающийся биполярный транзистор из двойного поликремния
полностью
Интегрированные КМОП-радиоприемники от RF до миллиметрового диапазона
RFAssistant
описание программы
[PDF] Содержание
Advanced
Моделирование транзисторов
[PDF] A
Общий подход к проектированию S-параметров сбалансированного осциллятора
MATLAB
Центральный обмен файлами — использование S-параметров в MATLAB и отражениях
по стабильности транзистора
[PDF] Исследование
RF
Сильвако
— Продукты — S-Pisces
[PDF] A
недорогой двухкаскадный малошумящий усилитель для частот от 5 ГГц до 6 ГГц…
[PDF] Усилители
Dr.
Дуанграт Юнгдамронг
[PDF] EE 458/558
Лаборатория проектирования и измерений микроволновых схем УСИЛИТЕЛЬ
[PDF] Pg
075-082.rev3
[PDF] Высокочастотный
Праймер для транзисторов Часть II
[PDF] A
Практический метод извлечения параметров для модели VBIC
[PDF] КОНСТРУКЦИЯ
РАДИОЧАСТОТНОГО УСИЛИТЕЛЯ КЛАССА E от Saad Al
BFG540;
BFG540 / X; BFG540 / XR; NPN 9 ГГц широкополосный транзистор
высокочастотный
схемотехника — Генератор IEE
[PDF]
САПР для проектирования СВЧ генераторов
[PDF] S-Pisces / Device3D
[PDF] AN423:
Методика проектирования ВЧ-усилителей на полевых транзисторах
[PDF] Новинка
Модель LDMOS предоставляет мощную библиотеку транзисторов, часть 2
Домашняя страница EECS 397 Тест
& Мир измерений — Что такое S-параметры? —
2/1
[PDF] Microsoft
PowerPoint — PAConference2004_Oct8_update
[PDF] Дизайн
схем с использованием биполярных устройств
[PDF] НА ОСНОВЕ ДАННЫХ
МОДЕЛИРОВАНИЕ НАГРУЗОЧНОГО ТЯГА ДЛЯ ТРАНЗИСТОРА БОЛЬШОГО СИГНАЛА
EmicNew
[PDF] ECEN5104,
Осень 2003 г.
САПР СВЧ-схем Зоя Попович и
[PDF] Глава
3 Рекомендации по усилению
[PDF] МОЩНОСТЬ
ДИЗАЙН УСИЛИТЕЛЯ Содержание
[PPT] Презентация
Направляющая
[PDF] МИЛЛИМЕТРОВАЯ ВОЛНА
КМОП-УСТРОЙСТВО МОДЕЛИРОВАНИЕ И МОДЕЛИРОВАНИЕ Chinh H.Доан
Аннотация
ПОЛУПРОВОДНИК
ЗАВЕРШИТЬ ИНФОРМАЦИЯ О ПОЛУПРОВОДНИКЕ http://ece-www.colorado.edu/~bart/book/title.htm
Добро пожаловать в Semiconductor
Технологии
Добро пожаловать в Semiconductor Technology,
Inc
Введение
к полупроводниковой технологии
Добро пожаловать в MOSCHI
SemiTech
www.ieee.org/journal/tcad
Добро пожаловать
Бритни Спирс
Физика полупроводников: полупроводник
TI
Полупроводники: аналоговый DSP цифровая обработка сигналов Powe r
НОВИНКА! СВОБОДНЫЙ!! — Инженерная электронная литература
Создание печатной платы — Программное обеспечение для дизайна!
Программа для проектирования печатных плат Eagle http: // www.
cadsoft.de/info.htm Eagle Lite Freeware http://www.cadsoft.de/freeware.htm
Eagle Загрузить http://www.cadsoft.de/cgi-bin/download.pl?page=/home /cadsoft/html_public/download.htm.en&dir=pub/program/4.1 http://www.cadsoft.de/cgi-bin/download.pl?page=/home/cadsoft/html_public/download.htm.en&dir=pub /program/4.1 Руководство по началу работы с Eagle
http://fab.media.mit.edu/topics/electronics/pcb/
Пример доски Eagle: Пример схемы орла:
Транзистор и книги по полупроводникам для вашей книжной полки.# 1
Транзистор и книги по полупроводникам для вашей книжной полки.
# 1 Мальвино Электронные принципы инструктора Мануал для Мальвино … Эксперименты для электронных принципов …
Отлично / Легко понять / Кратко, 2 апреля 2000 г.
| Рецензент: Бонни Перейда из США |
Я чувствую это (Мальвино
Electronic Principles) — лучшая книга по электронике, которую я когда-либо читал.
Это
легко понять, подходит к делу и заставляет вас чувствовать себя так
легкость с предметом.
Думаю, книга
выдающийся, потому что он объясняет транзисторы лучше, чем любая другая книга I
когда-либо читал. Вместо того, чтобы активно использовать формулы, Мальвино полагается на
конкретные объяснения физического механизма действия транзистора
. На
Затем он объясняет операционные усилители
, активные фильтры и многие другие
другие продвинутые темы в максимально понятной форме.
Радиочастотный транзистор
ТРАНЗИСТОР РАСЧЕТЫ
ДПТ
Расчеты транзисторных схем http://www.ele.auckland.ac.nz/archives/design/tools/ampfet.htm
Транзистор
Пример
[FLASH] Базовый
Расчеты транзисторов Основные расчеты транзисторов Сброс
Электрические
Инженерное дело :: Электроника :: Биполярное соединение
ESP
— Конструкция радиатора и установка транзистора Транзистор
Схемы
Электроника
I Эксперимент 9 Смещение транзистора Транзистор
конфигурации
[PDF] Лаборатория
2 биполярных транзистора
Designing
Биполярные транзисторные предусилители звука
he
Транзистор как переключатель
учебная энциклопедия, онлайн-калькуляторы около
[PDF] Биполярный
Переходные транзисторы
[PDF] Lab
2 биполярных транзистора
ELE
343 Electronics II
Улучшенная модель 2N3904 SPICE
[PDF] Физика
225 Лабораторная работа: Транзисторы
[PDF] Транзистор
Curve Tracer
[PDF] Физика
76 Весна 1998 Основное назначение электроники
[PDF] Bilkent
Университетский эксперимент 4 Простой усилитель BJT
[PDF] 6.
301
Твердотельные схемы
Резистор-Транзистор
Logic
Электротехника :: Электроника :: Биполярное соединение
Электроника
I Experiment 9 Transistor Biasing
[PDF] Университет
Департамента электротехники Пенсильвании EE
Universal
Технические системы
Транзистор
.:
Отдел электротехники UCLA:.
Инжиниринг
Работает! Техас A&M Engineering
Bio
Медицинское и приборостроение
[PDF]
Инженерная школа Портлендского университета EE352 Electronic
[PDF] УНИВЕРСИТЕТ
КАЛИФОРНИЙСКИЙ колледж инженерного факультета
Как определить транзисторы — Далее вам нужно знать, как
Определите транзистор по напечатанным на них числам
.Это важно
поэтому вы можете определить их электрические характеристики и для замены
на
произвести ремонт оборудования. Информация ниже поможет вам в
понимание
, что означают цифры и буквы, напечатанные на транзисторах.
JEDEC, JIS и Pro-Electron — это комитеты по стандартам
, которые пытаются
установить стандарты производства транзисторов.
Производители транзисторов
иногда
используют свои собственные системы нумерации для транзисторов, на которых они разрабатывают
их.Ссылки внизу страницы
помогут в определении
схемы распиновки транзисторов и электрические параметры и
технические характеристики.
Информация о транзисторе
Работа усилителя класса C
Усилитель класса C смещен так, что он проводит менее 180 ° входного сигнала. Обычно он имеет угол проводимости от 90 ° до 150 °. Это означает, что через него протекает ток короткими импульсами. Вопрос в том, «Как усиливается полный сигнал?» Как вы увидите, для этой цели используется резонансный настроенный контур.
На рисунке (а) показан один из способов смещения усилителя класса C. База транзистора просто соединена с землей через резистор. Внешнее напряжение смещения не подается. Усиливаемый радиочастотный сигнал подается непосредственно на базу. Транзистор будет проводить положительные полупериоды входной волны и будет отключен на отрицательных полупериодах.
Обычно можно подумать, что это усилитель класса B. Тем не менее, это не так. Напомним, что переход эмиттер-база биполярного транзистора имеет порог прямого напряжения приблизительно 0.7В. Другими словами, переход эмиттер-база действительно не будет проводить, пока база не станет более положительной, чем эмиттер на +0,7 В. Из-за этого транзистору присуще встроенное смещение. При подаче входного сигнала ток коллектора не будет течь, пока база не станет положительной на 0,7 В. Это показано на рисунке. В результате ток коллектора протекает через транзистор положительными импульсами менее чем на 180 ° положительного чередования.
Простым способом подачи смещения является RC-цепь, показанная на рис.(а). Здесь усиливаемый сигнал подается через конденсатор CI. Когда переход эмиттер-база проводит в положительном цикле остановки, CI будет заряжаться до пика приложенного напряжения за вычетом прямого падения на переходе эмиттер-база.
В отрицательном полупериоде входа эмиттерный базовый переход, конечно, будет смещен в обратном направлении, поэтому транзистор не будет проводить в течение этого периода времени, однако конденсатор C1 разряжается через R1, что создает отрицательное напряжение. через R1, который служит обратным смещением на транзисторе.При правильной настройке постоянной времени R1 и C1 будет установлено среднее напряжение обратного смещения постоянного тока. Приложенное напряжение заставит транзистор проводить, но только на пиках. Чем выше среднее напряжение смещения постоянного тока, тем уже угол проводимости и короче длительность импульсов тока коллектора. Этот метод называется смещением сигнала.
Конечно, отрицательное смещение также может подаваться на усилитель класса C от фиксированного напряжения питания постоянного тока, как показано на рис.(б). После определения желаемого угла проводимости можно определить значение обратного напряжения. Он применяется к базе через RFC. Затем входящий сигнал поступает на базу и заставляет транзистор проводить только пики положительных входных колебаний.
Это называется внешним смещением, но требует отдельного отрицательного источника постоянного тока.
Все усилители класса C имеют некоторую форму настроенной цепи, подключенную к коллектору, как показано на рис.(с). Основная цель этой настроенной схемы — сформировать полный выход синусоидального сигнала переменного тока. Параллельно настроенный контур будет звонить или колебаться на своей резонансной частоте всякий раз, когда он получает импульс постоянного тока. Импульс зарядит конденсатор и разрядится в катушку индуктивности. Магнитное поле в катушке индуктивности увеличится, а затем схлопнется, вызывая индуцирование напряжения.
Voltage затем заряжает конденсатор в противоположном направлении. Этот обмен энергией между катушкой индуктивности и конденсатором называется эффектом маховика и создает затухающую синусоидальную волну на резонансной частоте.Если резонансный контур получает импульс тока каждые полупериод, напряжение на настроенном контуре будет синусоидой постоянной амплитуды на резонансной частоте.
Несмотря на то, что ток через транзистор протекает короткими импульсами, на выходе усилителя класса C будет непрерывная синусоида.
Модулированный усилитель класса C
Транзисторный усилитель на рисунке ниже представляет собой усилитель класса C, о чем свидетельствует его расположение смещения.На базу отсутствует постоянное напряжение для смещения. Однако база должна иметь обратное смещение, чтобы транзистор оставался в состоянии отсечки более половины периода входного сигнала.
Конечный усилитель с модуляцией класса C На вставках показаны две наиболее распространенные схемы смещения. Метод, показанный на рисунке (а), используется для всех маломощных передатчиков и называется самосмещением, смещением сигнала или смещением утечки базы. Отрицательное постоянное напряжение, удерживающее базу в состоянии отсечки, создается сигнальным зарядом на конденсаторе связи CI и определяется приближением.
-Vb = -Vpk + 0,7 В
Сигнал 5 В (пик) устанавливает базовое напряжение на уровне –4,3 В постоянного тока. На положительном пике цикла входного сигнала конденсатор связи заряжается через диод база-эмиттер, так что напряжение на конденсаторе является отрицательным по направлению к базе. База отрицательна по отношению к эмиттеру и по отношению к земле. В отрицательном полупериоде диод база-эмиттер имеет обратное смещение, и конденсатор разряжается через базовый резистор Rb, который имеет гораздо большее время RC.База будет находиться под отрицательным постоянным напряжением по отношению к эмиттеру.
Недостатком самосмещения является то, что в случае выхода из строя возбудителя смещение будет снято с оконечного усилителя, и усилитель может перейти в состояние очень сильной проводимости и самоуничтожиться. По этой причине источник отрицательного смещения (-Vbb) часто подключается, как показано на рисунке (b). При таком расположении, если возбудитель выходит из строя, смещение батареи будет удерживать усилитель в отключенном состоянии и предотвращать выгорание.

repairfaq.org/sam/semitest.htm
mitedu.freeserve.co.uk/Design/coupling.htm
v-sector.com/~et/theory/transistor_operation.php
Com